Nuestro Canal de Noticias -  El canal que conecta el análisis con el cambio

Noticias de BA es tu espacio de referencia para estar al día en las tendencias, eventos, herramientas y conocimientos clave en Análisis de Negocio, BPM, Agilidad, IA, Analítica de Datos, RPA, Product Ownership y más. Cada semana seleccionamos contenidos relevantes y prácticos que ayudan a profesionales, equipos y organizaciones a entender el cambio, anticipar decisiones y generar valor desde el análisis.


Encuesta Global de BA
Participa en la encuesta global del IIBA

La Encuesta Global 2026 del IIBA ya está disponible para analistas de negocio de todo el mundo. Este ejercicio anual reúne datos clave sobre cómo practicamos el análisis de negocio hoy: qué herramientas usamos, qué técnicas preferimos, qué retos enfrentamos y hacia dónde se mueve nuestra disciplina. Al participar, no solo contribuyes al desarrollo de conocimiento global, sino que también podrás acceder a los resultados completos, lo que te permitirá comparar tu práctica con la de otros profesionales. Es una excelente forma de identificar oportunidades de mejora, descubrir nuevas tendencias y fortalecer tu perfil como BA en un mercado en constante evolución.

🔗 Participa aquí 

  •  SEAN México
Mentalidad de BA
El análisis de negocio como mentalidad aplicable todos los días

En un artículo reciente, BA Times plantea que el análisis de negocio es más que técnicas o plantillas: es una forma de pensar que se puede aplicar en cualquier momento, no solo en proyectos estructurados. El autor propone que cualquier profesional puede adoptar una “mentalidad BA” para actuar con claridad, lógica y empatía en decisiones cotidianas: analizar una solicitud vaga, preparar una propuesta, entender una necesidad o facilitar un acuerdo. Pensar como BA significa identificar objetivos reales, conectar problemas con causas, evaluar impactos y facilitar la colaboración. Una invitación útil para quienes buscan aportar valor día a día desde su rol, con herramientas sencillas pero efectivas.


🔗 Explora el artículo aquí

     SEAN México

Blog del IIBA
Nuevas publicaciones prácticas en el blog del IIBA

El blog del IIBA se renueva con publicaciones prácticas pensadas para el día a día del analista de negocio. Entre los temas más recientes: cómo aplicar Jobs‑to‑Be‑Done en combinación con Design Thinking para enfocarse en lo que realmente necesita el usuario, cómo mapear stakeholders en entornos multiculturales o diversos, y cómo avanzar paso a paso hacia una certificación profesional en análisis de negocio. Cada artículo está diseñado para ser útil, claro y accionable, con ejemplos reales y consejos que puedes poner en práctica de inmediato. Una excelente fuente para inspirarte, mejorar tus técnicas y fortalecer tu perfil.

🔗 Explora el contenido aquí

     SEAN México

RPA e IA
RPA evoluciona con IA

La Automatización Robótica de Procesos (RPA) ya no se limita a tareas mecánicas o repetitivas. Hoy, su integración con Inteligencia Artificial (IA), machine learning y procesamiento de lenguaje natural (NLP) permite automatizar procesos que antes requerían juicio humano: clasificación de documentos, toma de decisiones en tiempo real, atención al cliente o análisis predictivo. Un artículo publicado en ResearchGate (2024) confirma que la fusión entre RPA e IA transforma radicalmente las operaciones empresariales, elevando no solo la eficiencia, sino también la adaptabilidad y precisión del negocio. Para los analistas de negocio, esto abre un campo de acción para detectar procesos complejos, justificar automatización avanzada y colaborar en soluciones inteligentes que generen valor estratégico.


🔗 Leer artículo fuente

     SEAN México

Certificaciones
Crece la demanda de perfiles certificados en BA

La demanda de profesionales certificados en Business Analysis mantiene una tendencia ascendente durante 2025. Según análisis recientes de organismos especializados y estudios de empleabilidad, las empresas están buscando perfiles con certificaciones formalmente reconocidas, como ECBA, CCBA y CBAP, para fortalecer sus equipos de transformación digital, optimización de procesos y experiencia del cliente.

En Latinoamérica, cada vez más organizaciones incorporan estas certificaciones en sus rutas internas de crecimiento profesional, especialmente en áreas como TI, PMO, CX y proyectos estratégicos. Este crecimiento se vincula con la necesidad de contar con analistas capaces de traducir objetivos de negocio en soluciones prácticas, reducir riesgos y mejorar la trazabilidad de decisiones.

Fuentes: IIBA – Global State of Business Analysis Report; IIBA Certification Program Data; LinkedIn Workforce Insights; PMI Talent Gap Report; Lightcast Labor Market Analytics.

Tecnología
IA generativa acelera la elicitación y el modelado

Los avances de la IA generativa continúan redefiniendo la práctica del análisis de negocio. Diversos reportes del sector muestran que cada vez más organizaciones están utilizando modelos de lenguaje para apoyar tareas como análisis de problemas, preparación de sesiones de descubrimiento, identificación de riesgos, generación de prototipos de baja fidelidad y creación de escenarios alternativos.

Además, herramientas especializadas ya integran IA de forma nativa, permitiendo validar inconsistencias en requerimientos, sugerir mejoras en procesos, identificar lagunas en reglas de negocio y simular interacciones entre stakeholders. Este cambio representa una transición hacia un enfoque más inteligente, iterativo y colaborativo.

    Fuentes: Gartner – Generative AI and Business Analysis; McKinsey – Economic Potential of Generative AI; Accenture – Reinventing Work with GenAI; Microsoft Copilot for Business Applications; IBM Research – AI for Requirements Engineering; Forrester Research – Generative AI in Analysis.

  •  SEAN México
Negocios
Las empresas migran de “automatización” a “orquestación de valor”

Un análisis reciente del panorama empresarial señala un cambio importante: las organizaciones ya no buscan únicamente automatizar tareas, sino orquestar experiencias integradas que consideren procesos, datos, decisiones, métricas y reglas de negocio como un sistema completo. Este enfoque favorece modelos operativos centrados en valor y no solo en eficiencia.

En este nuevo contexto, el analista de negocio se convierte en un integrador clave entre áreas técnicas, operativas y estratégicas. Su rol implica identificar impacto, evaluar riesgos, analizar opciones y guiar la adopción de capacidades que generen valor sostenible.

Fuentes: Gartner (Hyperautomation & Composable Business), McKinsey (Next-gen Operating Models), Accenture (Enterprise Reinvention), Deloitte (Digital Transformation), Forrester Research (Process Orchestration), Harvard Business Review (Digital Connectivity Trends).  

Ciencia de Datos
El análisis de decisiones impulsa nuevas capacidades del BA

Durante 2025, el Decision Intelligence se ha consolidado como complemento natural del Business Analysis. Este enfoque integra analítica, modelos de decisión, reglas de negocio, automatización y evaluación continua, permitiendo que las organizaciones tomen decisiones más informadas, consistentes y repetibles.

Los analistas de negocio participan activamente en la definición de flujos de decisión, la estructuración de datos relevantes, la gobernanza de la información y la medición del impacto. Además, las capacidades del CBDA están siendo ampliamente utilizadas para garantizar que los modelos y decisiones estén alineados con objetivos de negocio y métricas de valor.

Fuentes: Gartner (Decision Intelligence), McKinsey (Decision-making & Analytics), Deloitte (Decision Intelligence), IBM Operational Decision Manager, Forrester Research, Harvard Business Review – Decision Design.  

  •  SEAN México
Técnicas
Prototipado para la validación temprana: cómo los BAs inteligentes conectan ideas con la realidad.

Los analistas de negocio inteligentes usan prototipos interactivos desde etapas iniciales para validar requisitos, alinear expectativas y reducir riesgos. Esta práctica permite detectar errores antes del desarrollo, mejorar la comunicación con stakeholders y ajustar soluciones con base en retroalimentación temprana. Un enfoque clave para transformar ideas en realidades funcionales.

🔗 Lea el artículo completo en BA Times


  • SEAN México
Analítica de Datos
IA y automatización para documentar el ROI en analítica.

El artículo publicado en TechRadar Pro revela que el 97 % de los analistas ya usan IA, y el 87 % implementan automatización para acelerar tareas de análisis. Estas tecnologías ayudan a vincular métricas con resultados concretos, mejorando la claridad al calcular el ROI de la analítica. Esta nueva capacidad permite a los analistas de negocio conectar datos con decisiones tangibles, fortaleciendo su rol estratégico.


Fuente: TechRadar Pro
🔗 techradar.com/pro/ai-and-automation-are-here-to-settle-roi-questions-of-analytics

Analítica de Datos
Transformando “dark data” en valor empresarial con IA.

Según TechRadar Pro, la mayoría del “dark data” sigue sin aprovecharse por barreras como sistemas heredados, silos de información y baja calidad de datos. La IA ahora permite transformar esa información no estructurada en activos útiles para decisiones estratégicas. El artículo invita a los BAs a impulsar el descubrimiento de datos, promover limpieza, trazabilidad y colaboración interdisciplinaria para traducir datos oscuros en valor real.


Fuente: TechRadar Pro
🔗 techradar.com/pro/transforming-dark-data-into-ai-driven-business-value

  • SEAN México
Inteligencia Artificial
La responsabilidad del BA en marcos de gobernanza de IA

La inteligencia artificial avanza más rápido de lo que muchas organizaciones pueden regular, y los analistas de negocio están llamados a desempeñar un papel clave en este nuevo escenario. Su experiencia en la identificación de necesidades, definición de políticas y alineación con objetivos del negocio los convierte en aliados esenciales para construir marcos éticos y sostenibles de IA. Más allá de lo técnico, el BA puede facilitar conversaciones estratégicas sobre transparencia, rendición de cuentas y control de riesgos, actuando como puente entre la tecnología, la operación y la sociedad.
🔗 Leer fuente


  •  SEAN México
Liderazgo estratégico
De recolectores de requisitos a líderes estratégicos

El rol del analista de negocio ha evolucionado. Ya no se trata solo de recolectar requerimientos, sino de liderar con visión. Según AdaptiveUS, los BAs que comprenden la lógica del negocio, entienden los marcos ágiles y aprenden a colaborar con IA están asumiendo posiciones estratégicas. En lugar de ser reactivos, ahora impulsan el cambio, proponen soluciones y articulan el valor desde el primer momento. Este cambio de enfoque es una oportunidad para posicionarse como líderes de transformación, conectando la ejecución con los resultados y contribuyendo a la toma de decisiones de alto impacto.
🔗 Leer fuente

  •   SEAN México
Técnicas Financieras
Técnicas financieras del BABOK® para analistas de negocio

Dominar las herramientas financieras no es opcional para un analista que aspira a generar impacto. Esta publicación de AdaptiveUS resume de forma clara cómo aplicar métricas como el ROI (Retorno sobre la inversión), el NPV (Valor Presente Neto), el IRR (Tasa Interna de Retorno) y el análisis de payback en el desarrollo de casos de negocio. Estas técnicas permiten justificar propuestas con base en datos duros y tomar decisiones más informadas. Para el BA, entender estos conceptos es una ventaja competitiva que lo posiciona como un aliado clave en la evaluación y priorización de iniciativas estratégicas.
🔗 Leer fuente

  •   SEAN México
Ciberseguridad
Creciente rol del BA en estrategias de ciberseguridad

Con el aumento de las amenazas digitales, la ciberseguridad ya no es solo tema de TI. Los analistas de negocio están comenzando a desempeñar un papel relevante en este ámbito: desde levantar requisitos para controles de seguridad, hasta colaborar en el diseño de procesos resilientes. Este artículo de BA Times destaca cómo el conocimiento del negocio, combinado con una comprensión básica de regulaciones y amenazas, permite al BA traducir riesgos técnicos en decisiones estratégicas. Un nuevo espacio de oportunidad que requiere ampliar competencias, pero que puede significar un nuevo nicho profesional de alto valor.
🔗 Leer fuente

  •   SEAN México
IIBA Internacional
Cambios en el examen ECBA® a partir de julio 2025

El IIBA lanza una nueva versión de su examen de entrada para Analistas de Negocio

El International Institute of Business Analysis (IIBA) anunció la actualización de su examen Entry Certificate in Business Analysis™ (ECBA®), la cual entrará en vigor el próximo 21 de julio de 2025. Esta evolución responde a la necesidad de reflejar con mayor precisión las competencias reales que hoy se esperan de un analista de negocio en el entorno profesional actual.

¿Qué cambia en el nuevo examen ECBA®?

✔️ Mayor enfoque práctico
Se incorporan preguntas basadas en escenarios reales, que evalúan cómo aplicar los conocimientos del BABOK® a situaciones concretas.

✔️ Nueva estructura basada en dominios
El examen se reorganiza en torno a 9 dominios clave que integran los elementos del modelo BACCM (Business Analysis Core Concept Model), incluyendo: Cambio, Necesidad, Solución, Valor, Stakeholders y Contexto.

✔️ Formato y duración mejorados
Se mantiene en 50 preguntas de opción múltiple, pero ahora con 75 minutos para responder, permitiendo una mejor gestión del tiempo. El contenido incluirá preguntas tradicionales y otras centradas en la toma de decisiones basada en escenarios.

¿Qué implica esto para los aspirantes?

Este cambio representa una oportunidad para quienes desean certificarse, ya que refuerza la preparación práctica y la alineación con estándares internacionales. Además, durante el periodo de transición, es posible elegir presentar el examen actual o esperar la nueva versión.

En SEAN México, ya estamos actualizando nuestro curso de preparación para el ECBA® para asegurar que los participantes estén listos para esta nueva etapa.

📩 Si deseas obtener más información o inscribirte en nuestro próximo grupo, escríbenos a info@seanmexico.mx o visita nuestro calendario de cursos:

👉 Ver calendario de cursos

Fuente: IIBA

IIBA España
IIBA Spain lanza la tercera edición de su revista digital RAN!

El capítulo IIBA Spain ha publicado la tercera edición de su revista digital RAN! (Revista del Analista de Negocio), una publicación que reúne artículos de actualidad, entrevistas, casos prácticos y experiencias reales enfocadas en el desarrollo del análisis de negocio desde una perspectiva hispanohablante.

Esta nueva edición reafirma el compromiso del IIBA con la profesionalización y difusión del análisis de negocio en nuestra región, promoviendo la colaboración entre capítulos y la generación de contenido relevante en nuestro idioma.

Fuente: IIBA España

IIBA LATAM
IIBA LATAM lanza “BA El Chismecito LATINO”

Charlas mensuales sobre experiencias reales en análisis de negocio

El capítulo IIBA LATAM ha lanzado una nueva iniciativa llamada “BA El Chismecito LATINO”, una serie mensual de charlas virtuales en un formato informal pero enriquecedor, donde profesionales del análisis de negocio en Latinoamérica comparten experiencias reales, desafíos comunes y buenas prácticas.

La próxima edición será el miércoles 11 de junio de 2025, con el tema:
“¿Cómo un Analista de Negocios suma valor como Product Owner?”,
presentada por Orlando Guedez, presidente de IIBA Colombia.

🎧 El espacio está pensado para aprender, conversar y conectar con la comunidad BA en nuestra propia voz, con ejemplos regionales y un enfoque práctico.

La participación es gratuita y abierta a todo público.
Regístrate y conoce más aquí:
👉 IIBA Mexico City Chapter en LinkedIn

Fuente: IIBA Mexico City Chapter

  •  SEAN México
  •  
Tendencias
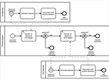
Hiperautomatización y BPM: el nuevo estándar operativo

La automatización inteligente impulsa la evolución de la gestión de procesos

La hiperautomatización se consolida como una de las tendencias clave en la transformación digital empresarial para 2025. Esta estrategia combina tecnologías como inteligencia artificial (IA), automatización robótica de procesos (RPA) y minería de procesos, permitiendo una gestión mucho más eficiente, ágil y basada en datos.

En el contexto del Business Process Management (BPM), la hiperautomatización permite:

  • Identificar cuellos de botella mediante análisis de procesos automatizados.

  • Implementar soluciones sin código (low-code/no-code) accesibles a usuarios de negocio.

  • Integrar IA para tomar decisiones automatizadas basadas en patrones históricos y predictivos.

  • Reducir errores operativos y costos asociados a tareas repetitivas.

Además, esta tendencia habilita la colaboración entre áreas de negocio y TI de forma más natural, acelerando la mejora continua de los procesos y fortaleciendo la alineación estratégica.

Para analistas de negocio y líderes de mejora operativa, comprender y dominar estos enfoques será clave para seguir generando valor en entornos altamente digitalizados.

Fuente: AI Multiple – BPM Trends 2025

  •  SEAN México
  •  
Tendencias
Tendencias que están moldeando el Análisis de Negocio.

El capítulo Bluegrass de IIBA destaca tres tendencias que están moldeando la profesión:

  1. Integración de IA y automatización: Los analistas de negocios deben comprender y aplicar herramientas como RPA, NLP y ML para optimizar procesos y generar valor estratégico.

  2. Enfoque en marcos ágiles y adaptativos: El dominio de metodologías como Scrum, SAFe y LeSS es esencial para facilitar la entrega iterativa y la colaboración efectiva.

  3. Expansión del análisis de datos avanzado: La capacidad para interpretar grandes volúmenes de datos y colaborar con equipos de ciencia de datos se vuelve crucial para la toma de decisiones informadas.

Fuente: bluegrass.iiba.org

Procesos
Automatización del análisis de procesos con LLMs.

Investigadores de la Universidad de Melbourne han desarrollado un enfoque que utiliza modelos de lenguaje de gran escala (LLMs) para automatizar el análisis de procesos empresariales. Este método permite identificar pasos que no agregan valor según principios Lean, reduciendo el tiempo y la subjetividad asociados al análisis manual.

​Fuente: arvix.org

Congreso
Building Business Capability (BBC) 2025 .

Fecha: 9–12 de junio de 2025

Ubicación: Phoenix, AZ, EE. UU.

Descripción: Conferencia insignia para analistas de negocios, enfocada en liderazgo, agilidad, análisis de datos y transformación digital.

Más información: Building Business Capability


Congreso
ProjectSummit*BusinessAnalystWorld Washington .

Fecha: Mayo de 2025

Ubicación: Washington, D.C., EE. UU.

Descripción: Una de las series de conferencias más grandes para gerentes de proyectos y analistas de negocios en América del Norte.

Más información: m.eventsinameri


IA y BA
ProcessGPT

Investigadores han propuesto "ProcessGPT", una tecnología basada en modelos de lenguaje generativos (como GPT) que permite generar modelos de procesos empresariales automáticamente a partir de descripciones textuales. Esta herramienta busca mejorar la toma de decisiones en procesos centrados en datos y conocimiento, automatizando tareas repetitivas y mejorando la eficiencia de los procesos.

Fuente: Cornell University

  •  SEAN México
  •                    
BPM
Herramientas de BPM con IA

Plataformas como Comidor, Laserfiche, iGrafx, Appian y Nintex están integrando capacidades de inteligencia artificial en sus sistemas de gestión de procesos de negocio, ofreciendo análisis predictivo, automatización basada en IA y chatbots inteligentes.

Fuente: Comidor

  •  SEAN México
BPMN
Integración de BPMN 2.0 con Agentes de IA

Se discute la posibilidad de evolucionar el estándar BPMN 2.0 para modelar agentes de inteligencia artificial, lo que permitiría representar procesos más dinámicos y adaptativos en entornos automatizados.

Fuente: Medium

  •  SEAN México
Analítica de Datos
Inteligencia Operacional

La inteligencia operacional permite el análisis dinámico de negocios en tiempo real, proporcionando mayor visibilidad y comprensión de las operaciones empresariales, y facilitando la toma de decisiones informadas.

Fuente: Wikipedia

Certificaciones
Tendencias en certificaciones.

Se observa una creciente importancia en certificaciones que combinan análisis de negocio con habilidades tecnológicas y de transformación digital, reflejando la evolución del rol del analista en entornos ágiles y digitales .

 SEAN México

Abr 15, 2025
Tecnología
Empresas mexicanas apuestan por análisis de datos e IA.

Según un informe de KPMG, el 80% de las compañías en México planea implementar tecnologías de análisis de datos en los próximos tres años, y el 52% adoptará inteligencia artificial. Estas herramientas buscan mejorar la eficiencia operativa y la satisfacción del cliente.

 SEAN México

 El Diario


Abr 15, 2025
Negocios
La IA podría afectar el modelo de negocio de los medios de comunicación.

La introducción de respuestas generadas por IA en motores de búsqueda, como AI Overviews de Google, podría reducir el tráfico hacia los sitios de noticias, afectando sus ingresos publicitarios. Se estima que el tráfico generado por motores de búsqueda tradicionales podría disminuir un 25% para 2026.

 SEAN México

  El Economista

Abr 15, 2025
Ciencia de Datos
La importancia del análisis de datos y la inteligencia de negocios para mipymes: .

 Las micro, pequeñas y medianas empresas en México están reconociendo la necesidad de adoptar herramientas de análisis de datos e inteligencia de negocios para mantenerse competitivas y adaptarse a las dinámicas cambiantes del mercado.

 SEAN México

  Forbes México

Abr 15, 2025


Actualidad
Gestión del talento y digitalización en 2025

La digitalización se ha convertido en un factor decisivo para la gestión del talento en las empresas. La automatización y la inteligencia artificial han revolucionado los procesos de selección, retención y crecimiento de empleados, permitiendo predicciones del rendimiento laboral y mejorando la eficiencia de los departamentos de Recursos Humanos. Soluciones como el software de gestión del talento facilitan la administración de nóminas, gestión documental y comparación de currículums, aportando datos en tiempo real para decisiones más informadas. Estas herramientas también promueven la transparencia, mejoran el clima laboral y facilitan el acceso a información corporativa y oportunidades de desarrollo para los trabajadores. La digitalización es crucial para que las empresas se mantengan competitivas en el entorno empresarial moderno.

 SEAN México

 EL HUFFPOST

  •  
  •  

Lanzamiento
Lanzamiento de la nueva edición del Business Analysis Standard

El IIBA ha publicado la última edición del Business Analysis Standard, una guía fundamental que establece las mejores prácticas y directrices para la profesión del análisis de negocio. Esta actualización refleja la evolución de la disciplina y proporciona a los profesionales herramientas actualizadas para enfrentar los desafíos actuales en el ámbito empresarial.

 SEAN México

 IIBA


IIBA España
Publicación del segundo número de RAN! La Revista del Analista de Negocio

El IIBA Spain Chapter ha lanzado el segundo número de su revista digital, RAN! La Revista del Analista de Negocio. Esta publicación refleja el compromiso con la excelencia y la innovación en el análisis de negocio, ofreciendo entrevistas a expertos, artículos relevantes y contenido de interés para la comunidad profesional.

 SEAN México 

Artículo
“An Integrated Ecosystem: How The Business Analysis Standard, KnowledgeHub, and IIBA Certifications Support New Content”

Este artículo, publicado en el blog de IIBA, explora cómo la integración del Business Analysis Standard, el KnowledgeHub y las certificaciones de IIBA crean un ecosistema cohesivo que fomenta la colaboración y el intercambio de conocimientos, impulsando el crecimiento profesional y moldeando el futuro de la profesión de análisis de negocio a nivel global.

 SEAN México

Congreso
Congreso LATAM IIBA - Pachuca, Hidalgo.

El 1er. Congreso de Análisis de Negocio Latinoamérica se llevó cabo los días 13 y 14 de noviembre iniciando el día 13 en el Auditorio Gota de Plata de la Ciudad de Pachuca, Hidalgo con un aforo de 2,000 participantes de diversas universidades del Estado de Hidalgo. El mensaje en este congreso fue dirigido a los estudiantes de las universidades presentes con el objeto de darles a conocer la importancia que tiene el análisis de negocio en el entorno profesional.

Vea el vídeo aquí

 

Compartir


  •  SEAN México
Congreso
Congreso LATAM IIBA - CDMX.

El segundo día del Congreso de Análisis de Negocio Latinoamérica se celebró el día 14 de noviembre en las instalaciones de la Universidad Iberoamericana Santa Fe en la Ciudad de México con una gran participación de profesionales de la industria, profesores, alumnos y exalumnos de la universidad. En esta ocasión el mensaje dirigido a los asistentes fue en función de experiencias y mejores prácticas de análisis de negocios que cada ponente compartió con la comunidad.

Vea el vídeo aquí


Compartir


  •  SEAN México
Conferencia Virtual
PMBA Global Virtual Conference

ProjectWorld*BusinessAnalystWorld es la serie de conferencias más grande para gerentes de proyectos y analistas de negocios en Norteamérica. Estos eventos líderes en la industria cuentan con oradores expertos que representan a todos los sectores, de todos los rincones del mundo.

Desde la conferencia inaugural hasta la clausura, los eventos de ProjectWorld*BAWorld ofrecen educación tangible y oportunidades ininterrumpidas para aprender. 

PW*BAW le da gran importancia a conectarte con otras personas de tu comunidad.

Más información aquí:

PMBA-Global-2024-On-Line-Brochure-PROOF2.pdf


Compartir


  •  SEAN México
Encuesta
Ayuda a contar la historia del Análisis de Negocio en tu región.

Te invitamos a compartir tus ideas en la Encuesta sobre el estado global del análisis de negocio de 2025. Al participar, contribuirás con tus perspectivas únicas para ayudar a los profesionales y las organizaciones a comprender la dinámica cambiante del análisis de negocio.

Participa aquí:

2025 Global State of Business Analysis Survey

 

Compartir


Nov, 29 2024
IIBA en Español
El Grupo de IIBA en Español anuncia webinar exclusivo.

No se pierdan este 18 de julio 5pm (México) este exclusivo webinar del Grupo de IIBA en Español donde se compartirán valiosas experiencias particulares de nuestro entorno Latinoamericano.

¡Regístrate Aquí!! 

Compartir

  • SEAN México
IIBA Mexico City Chapter
El IIBA México City Chapter anuncia la 1a. Conferencia Latinoamericana. 

El Capítulo México del IIBA anuncia ser la sede de la primera conferencia Latinoamericana de Análisis de Negocio. La cita es el próximo 14 de noviembre sitio por confirmar. ¡No te pierdas este grandioso evento presencial!

Conozca los detalles del evento aquí.

Regístrese directamente aquí.

Compartir

  • SEAN México
Artículo
La Brújula del Analista.

Hay que recordar que el Análisis de Negocio es más una forma de pensar y actuar (una mentalidad) que seguir las pautas que establece el BABOK y otras literaturas. 

El BABOK es una guía de cómo hacer el trabajo y no sigue una secuencia de pasos ni un orden predefinido, por lo que no se puede considerar una metodología.

La metodología la crean los analistas cuando implementan las pautas que consideran son valiosas para mejorar su rendimiento como analistas de negocio y las establecen ya como un método a seguir.

Este artículo de Modern Analyst explora porqué el BABOK debe ser visto más como una guía que como un rígido reglamento o proceso.

The Analyst’s Compass

Compartir

  • Gabriel Almeida
IIBA
Oportunidades de trabajo para analistas de negocio en el Centro de Carrera del IIBA .

El IIBA (International Institute of Business Analysis)  publicar periódicamente demandas de posiciones de trabajo relacionadas con el análisis de negocio en su Centro de Carrera. 

Visita su sitio web en: 

Centro de Carrera del IIBA

Compartir

IIBA
El IIBA publicó la 2a. parte del GSBA (Global State of Business Analysis ) 2024 .

El estado global del análisis de negocio del IIBA es un valioso recurso para todos los profesionales del análisis de negocio que comparte ideas y estadísticas recopiladas de miles de encuestados en todo el mundo.

Este informe es la segunda entrega de una serie de tres partes que explora áreas clave de la profesión del análisis de negocio. La parte 2 cubre la certificación, la satisfacción profesional, los cambios de trabajo, el crecimiento y la realización profesional, con una mirada centrada en el análisis ágil, el análisis de propiedad de productos, el análisis de datos de negocio, la inteligencia artificial y la ciberseguridad.

Más información en:

Global State of Bussiness Analysis - Part 2

Compartir

  • SEAN México
Congresos
La organización Agile Alliance anunció su congreso para el 2024.

La comunidad Agile mundial se reunirá el próximo julio 22 al 26 en el evento Agile2024. Bajo el lema de "Tecnología para todos" busca ofrecer a cada participante herramientas y prácticas de vanguardia. Si le interesa asistir, consulte más información en la siguiente liga:

Agile 2024

Compartir

  • SEAN México
Congresos
El IIBA anuncia su venta temprana para el congreso BBC (Building Business Capabilities) 2025 .

Cada año, profesionales experimentados en análisis de negocios se reúnen en el Congreso de Building Business Capability (BBC) para compartir los últimos desarrollos y conocimientos en el campo. Experimente los inspiradores debates de la conferencia presencial de la BBC en Phoenix, EE. UU.

Tres razones para unirse a BBC 2025:
• Amplíe su red
• Aprenda de los mejores
• Mejore sus capacidades


Planifique con anticipación y aproveche su experiencia en el BBC. ¡Regístrese antes del 28 de junio para aprovechar el precio súper especial y ahorrar!

Más información en:

IIBA - BBC

Compartir


  • SEAN México